1驗收依據
1.《水污染源在線監測系統(CODCr、NH3-N等)安裝技術規范》
2.《水污染源在線監測系統(CODCr、NH3-N等)驗收技術規范》
3.《水污染源在線監測系統(CODCr、NH3-N等)運行技術規范》
4.《水污染源在線監測系統(CODCr、NH3-N等)數據有效性判別技術規范》
5.《固定污染源煙氣(SO2、NOX、顆粒物)排放連續監測技術規范》
6《固定污染源煙氣(SO2、NOX、顆粒物)排放連續監測系統技術要求及檢測方法》
7《污染源在線自動監控(監測)系統數據傳輸標準》。
2驗收時間
驗收期限一般不超過3個月;需要對環境保護設施進行調試或者整改的,驗收期限可以適當申請延期,但最長不超過12個月。
驗收期限是指自在線監測系統與環保平臺聯網之日至向社會公開驗收報告之日止的時間。
3驗收條件
1.安裝污染源在線監測系統的排污口已辦理排污口規范化手續,監測以及手工監測操作平臺的設置符合規范要求。
2.在線監測設備的選型、安裝、數據采集和聯網傳輸,符合國家、省和市的標準要求。
3.排污企業按要求完成污染源在線監測系統的安裝、調試及試運行,監控指標符合環保部門要求,監測數據采集符合規范,與環保平臺聯網并能穩定上傳數據一個月及以上。
4.在線監測系統經調試穩定運行,委托有資質的監測機構完成驗收比對監測,比對監測合格。
5.建立使用維護、定期校驗、設備故障預防及處置等制度;建立完善的運行管理臺賬。
4驗收內容
1.排污口、監測孔及手工監測操作平臺規范化情況;
2.監測站房建設情況;
3.在線監測設備的選型、安裝、調試檢測情況;
4.數據聯網傳輸情況;
5.驗收比對監測情況;
6.運行維護保障情況;
7.管理制度制定及執行情況
5驗收程序
1.開展驗收比對監測。排污企業在完成設備安裝調試,并申請聯網,穩定試運行后,委托有資質的監測機構進行驗收比對監測并出具監測報告。
2.整理驗收資料。排污企業在取得“結論為合格”的驗收比對監測報告后,按附件清單整理驗收資料:
3.成立驗收工作組。排污企業在線監測設備驗收資料整理完成后,成立驗收工作組自行驗收。驗收工作組由排污企業、在線監測設備建設及運營等單位代表、兩名或以上專業技術專家組成。驗收工作組對在線監測設備進行驗收,形成驗收意見,驗收意見(每一頁)需由驗收組成員簽名確認。
4.信息公開。排污企業需在出具驗收合格的意見后5個工作日內,通過網站或者其他便于公眾知悉的方式,依法向社會公開驗收意見,公開的期限不得少于1個月。
驗收意見公開結束后5個工作日內,排污企業需登錄全國建設項目竣工環境保護驗收信息平臺,填報相關信息并對信息的真實性、準確定和完整性負責。
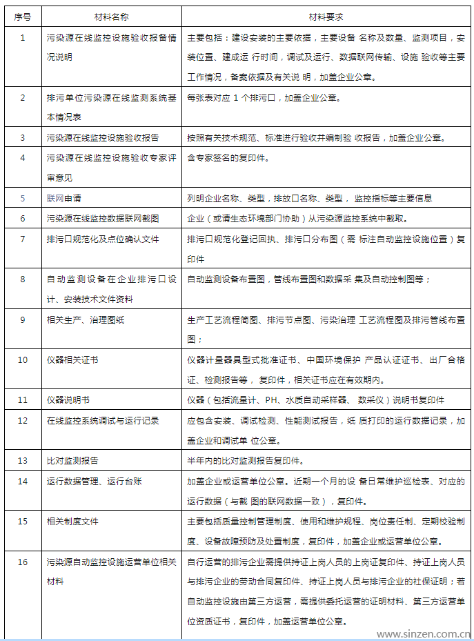
附件:驗收所需資料清單

SINZEN-hz








